Okefenokee Swamp Adventures and Okefenokee Swamp Park are parks within the Okefenokee National Wildlife Refuge that have several different recreational activities.

Okefenokee Swamp

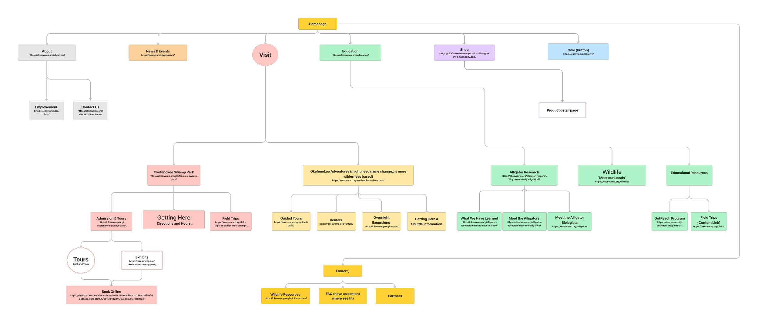
Revised Information Architecture

Home and Events Pages

Booking Process Pages

Previous
Previous

Songmap by Pandora

Next
Next

Chicks in Bowls